xAI has launched Grok 4.1, its latest AI with a notable improvement in emotional replies during chats and the ability to craft more creative works.
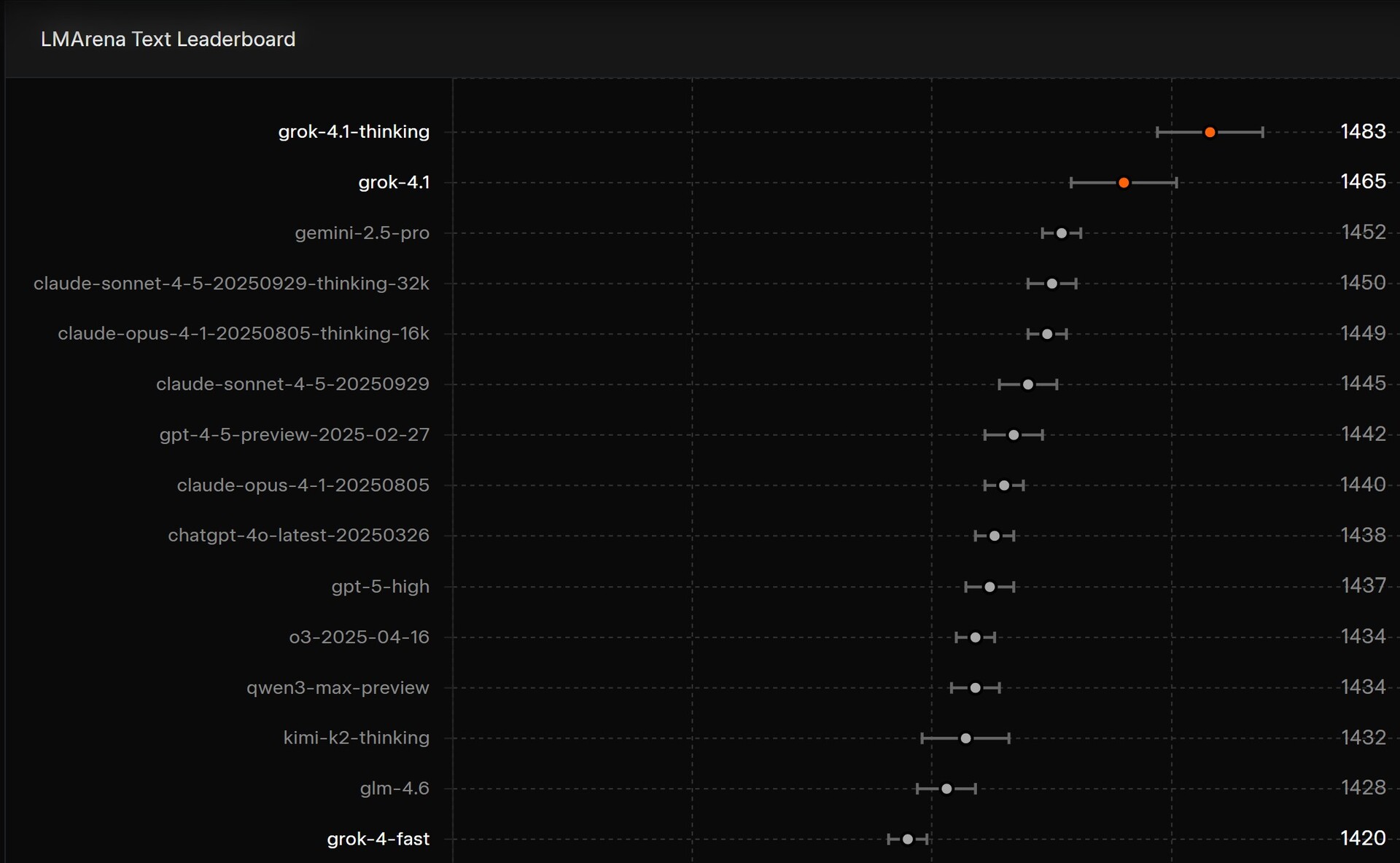
Grok 4.1 has ranked number one in LMArena's Text Leaderboard with a preliminary score of 1483, making it a very capable AI at responding to prompts when compared to all other AI chatbots on the market. It also ranked number one on EQ-Bench3, an emotional intelligence test judged by another AI, Claude Sonnet 3.7.
Additionally, Grok 4.1 shows signs of dishonesty and manipulation at slightly greater rates than before, making it an ideal companion for those who want a little spice in their AI chats. The AI is also more likely to answer harmful queries in Thinking mode and to succumb to prompt injection attacks than Grok 4.0 API, according to the model cards.
These refined capabilities are likely due to xAI's recent push to hire more category-specific AI tutors, resulting in more human-like replies. This can be seen in the prompt reply examples provided, such as asking about San Francisco travel ideas or crafting enticing X posts.
Grok 4.1 is available to all users on the web and smartphone apps today. The model picker menu in the prompt input field can be used to ensure this AI model is being used rather than an older one.
















